Ligands play a pivotal role in asymmetric synthesis by bonding with central metal atoms through coordination or covalent bonds. This interaction modifies the chemical environment surrounding the metal, thereby optimizing reaction conditions, enhancing catalytic activity, and improving conversion rates. To date, scientists have developed thousands of chiral ligands to facilitate...
 
          
          The Zhang Xiaobing-Yuan Lin research group at Hunan University has developed a series of high-performance fluorescent dyes, each offering unique advantages for biological imaging, disease detection, and advanced photophysical applications. These dyes exhibit superior brightness, photostability, spectral range, and functional versatility, making them valuable tools for researchers. 1....
 
          
          Adenosine triphosphate (ATP) is the primary energy carrier in cellular activities. In mitochondria, ATP drives essential biochemical and biosynthetic processes, such as oxidative phosphorylation, which can significantly impact mitochondrial function. Abnormal ATP metabolism is linked to several severe diseases, including ischemia, Parkinson’s disease, and malignant tumors. To better understand ATP’s...
 
          
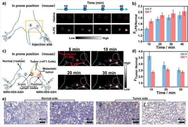
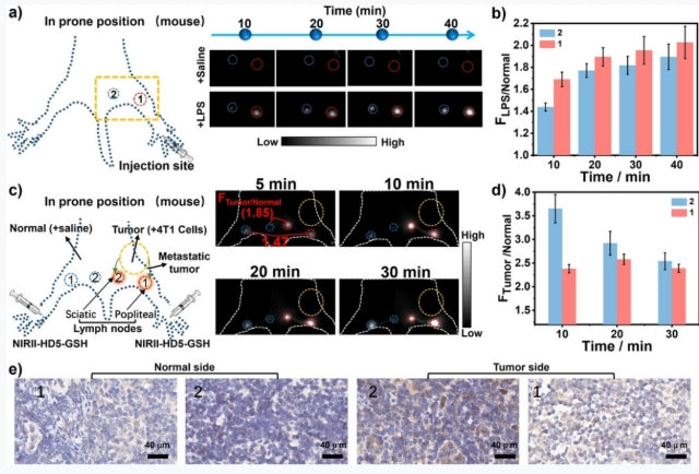
          NIRII-HDs fluorescent dyes (Figure 1), developed by the Zhang Xiaobing-Yuan Lin research group, are designed for near-infrared II (NIR-II) region imaging. Compared to near-infrared I (NIR-I) and visible light, NIR-II dyes provide deeper tissue penetration and lower spontaneous background fluorescence, making them highly effective for in vivo imaging applications. These...
 
          
          The TPQL-1 and TPQL-2 fluorescent dyes, developed by the Zhang Xiaobing-Yuan Lin research group at Hunan University, are innovative two-photon dyes designed through a single-atom substitution and electron acceptor combination strategy based on the 6-ethyl-2-dimethylaminonaphthalene (acedan) structure (Figure 1). [1] In recent years, two-photon fluorescent dye imaging has gained widespread...
 
          
          The Zhang Xiaobing-Yuan Lin research group at Hunan University has developed a novel single-benzene-based fluorescent dye (SBFs) (Figure 1). This dye offers universal emission wavelength tunability, covering the entire visible spectrum in both solutions and solid states 1. By overcoming the strong intramolecular and intermolecular hydrogen bonding limitations of most...
 
          